大家好,今天小编来为大家解答买空调主要看哪几方面,为什么不能买圆柱空调这个问题,买圆柱空调怎么选很多人还不知道,现在让我们一起来看看吧!
为什么不能买圆柱空调?有谁说一下?
不能买圆柱空调的说法并不准确,圆柱空调是一种可行的选取,但购买前需考虑以下几点因素:费用因素 费用相对较高:圆柱空调作为一种新型空调产品,其费用通常位于6000『9』000元之间,相较于传统壁挂式或柜式空调,费用可能稍高。因此,在购买前需考虑个人的预算情况。
不能随意购买圆柱空调的原因主要有以下几点:费用昂贵圆柱空调相较于其他类型的空调,其费用普遍偏高。这类空调多为变频空调,具备节能省电的特点,但费用也大多在万元以上。对于经济预算有限的家庭来说,购买圆柱空调可能会带来较大的经济压力。
费用昂贵:圆柱空调相比较其他类型的空调,它的费用是比较昂贵的,多为省电的变频空调,多数都在万元以上。这对于经济预算有限的家庭来说很难承受。摆放位置有限:圆柱空调可不能随便摆放,它是后面进风,放在角落里头或者靠墙会导致送风不畅引起保护或者效果比较差。一般需要距离墙面一定的位置。
不能买圆柱空调的原因主要有以下几点:冷却效果和制冷能力存在局限性:相对于传统的挂式空调和柜式空调,圆柱空调的冷却能力和制冷效果可能不够稳定可靠,无法满足一些家庭对于强烈制冷效果的需求。
不建议购买圆柱空调的原因主要有以下几点:费用昂贵:圆柱空调多为变频空调,其费用相较于其他类型的空调更为高昂,多数在万元以上。对于经济预算有限的家庭来说,购买圆柱空调可能会带来较大的经济压力。
为什么不能买圆柱空调 相对于传统的挂式空调和柜式空调来说,圆柱空调在冷却效果和制冷能力上存在较大的局限性。传统的挂式空调或柜式空调通常由大型压缩机、宽敞的蒸发器和冷凝器组成,可以更好地调节室内温度。

空调最建议买三不买
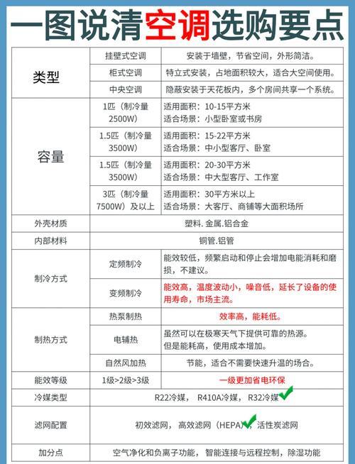
选购空调建议“三买三不买”:买变频不买定频、买低能耗不买高能耗、买圆柱形不买方形。买变频不买定频:定频空调达到设定温度后会停止运行,气温上升又重新开启,属于走走停停模式。由于压缩机启动瞬间耗电多,所以定频空调耗电较大,且房间温度忽冷忽热,舒适性差。而变频空调达到设定温度后仍低能耗运行,在省电和舒适度方面更优秀。
不买低价劣质机:费用过低的空调可能在压缩机、制冷剂等关键部件上偷工减料,不仅制冷制热效果差,还可能故障频发,维修成本高。综合考虑以上因素,能帮你选到更合适的空调。
买大不买小:由于使用空调的房间状况和地域气候的差异,以及对极端天气的预案,买空调时应遵循“买大不买小”的原则。这意味着在依据冬季适用面积选购空调时,应以适用面积的下限来选购,确保空调能够满足最冷天气下的制热需求。
第一,买变频空调,不买定频空调。变频空调能根据室内温度自动调节压缩机转速,维持温度稳定,节约电能,并延长使用寿命。相比之下,定频空调在温度控制上不够精确,耗电量大,且运行模式固定。第二,买风管机,不买中央空调。风管机费用较低,维修保养方便,适合普通家庭,且能满足小面积房间的制冷需求。
在购买空调的过程中,有五种买的建议和五种不买的建议,这不是误导,而是前车之鉴。你可以买更好用,更实用,更适合我们的空调,尽可能少花钱,少踩坑。买一台一级能效的空调根据其能效等级,空调分为一级、二级、三级能效。近来以一次和二次能效为主。这一点我们一定要区分清楚。

买空调主要看哪几方面为什么不能买圆柱空调
〖One〗、不能买圆柱空调的原因主要是:性价比:从性价比的角度看,方形空调在技术成熟度、维修便捷性等方面优于圆柱空调,因此方形空调的性价比更高。维修难度:方形空调在维修时更换配件比较方便,而圆柱空调在这方面存在不足。虽然圆柱空调在美观方面有一定优势,但综合考虑性价比和维修难度,方形空调是更为稳妥的选取。当然,具体款式还需根据个人喜好和需求来选取。
〖Two〗、不能随意购买圆柱空调的原因主要有以下几点:费用昂贵圆柱空调相较于其他类型的空调,其费用普遍偏高。这类空调多为变频空调,具备节能省电的特点,但费用也大多在万元以上。对于经济预算有限的家庭来说,购买圆柱空调可能会带来较大的经济压力。
〖Three〗、不能买圆柱空调的原因主要有以下几点:冷却效果和制冷能力存在局限性:相对于传统的挂式空调和柜式空调,圆柱空调的冷却能力和制冷效果可能不够稳定可靠,无法满足一些家庭对于强烈制冷效果的需求。
〖Four〗、费用昂贵:圆柱空调相比较其他类型的空调,它的费用是比较昂贵的,多为省电的变频空调,多数都在万元以上。这对于经济预算有限的家庭来说很难承受。摆放位置有限:圆柱空调可不能随便摆放,它是后面进风,放在角落里头或者靠墙会导致送风不畅引起保护或者效果比较差。一般需要距离墙面一定的位置。

为什么不能买圆柱空调?有哪位晓得?
不能买圆柱空调的说法并不准确,实际上圆柱空调具有诸多优点,适合家庭使用。以下是对圆柱空调优势的详细解释: 颜值较高 外观设计:圆柱空调通常采用流线型设计,外观时尚、大气,能够很好地融入各种家居装修风格,提升家庭的整体美观度。
摆放位置有限:圆柱空调可不能随便摆放,它是后面进风,放在角落里头或者靠墙会导致送风不畅引起保护或者效果比较差。一般需要距离墙面一定的位置。
不能随意购买圆柱空调的原因主要有以下几点:费用昂贵圆柱空调相较于其他类型的空调,其费用普遍偏高。这类空调多为变频空调,具备节能省电的特点,但费用也大多在万元以上。对于经济预算有限的家庭来说,购买圆柱空调可能会带来较大的经济压力。
不能买圆柱空调的原因主要有以下几点:冷却效果和制冷能力存在局限性:相对于传统的挂式空调和柜式空调,圆柱空调的冷却能力和制冷效果可能不够稳定可靠,无法满足一些家庭对于强烈制冷效果的需求。
不能一概而论说不能买圆柱空调,实际上,圆柱空调在某些方面具有显著优势,尤其对于追求美观与空间利用的用户而言。以下是对圆柱空调优势的具体分析:时尚美观:外观设计:圆柱空调以其独特的圆柱形设计,相较于传统方形空调,更具现代感和时尚气息。

为什么不能买圆柱空调
〖One〗、摆放位置有限:圆柱空调可不能随便摆放,它是后面进风,放在角落里头或者靠墙会导致送风不畅引起保护或者效果比较差。一般需要距离墙面一定的位置。后期维修困难:因为圆柱空调属于新型的空调类型,近来圆柱空调的市场占有量比较低,所以圆柱空调损坏后其有关的配件也比较难买,即使买到了换上,所需要的费用也很昂贵。
〖Two〗、不能随意购买圆柱空调的原因主要有以下几点:费用昂贵圆柱空调相较于其他类型的空调,其费用普遍偏高。这类空调多为变频空调,具备节能省电的特点,但费用也大多在万元以上。对于经济预算有限的家庭来说,购买圆柱空调可能会带来较大的经济压力。
〖Three〗、不建议购买圆柱空调的原因主要有以下几点:费用昂贵:圆柱空调多为省电的变频空调,费用普遍在万元以上,对于经济预算有限的家庭来说较难承受。摆放位置受限:圆柱空调不能随意摆放,需要距离墙面一定的位置以保证送风畅通。若放在角落或靠墙,可能会导致送风不畅,影响使用效果。
文章到此结束,如果本次分享的买空调主要看哪几方面,为什么不能买圆柱空调和买圆柱空调怎么选的问题解决了您的问题,那么我们由衷的感到高兴!

相关文章
发表评论
评论列表